聚才展技,能动未来
——广西玉林农业学校师生参加广西第三届职业技能大赛取得优异成绩
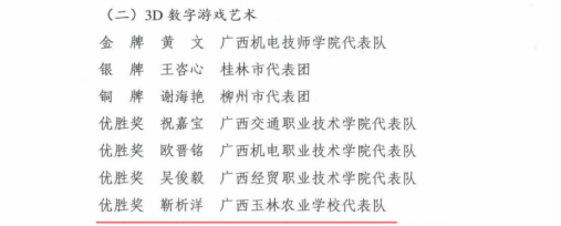
(通讯员:胡霞)近日,广西壮族自治区人力资源和社会保障厅公布了《广西壮族自治区第三届职业技能大赛组委会关于表扬广西壮族自治区第三届职业技能大赛获奖选手和单位的通报》的文件,广西玉林农业学校参赛师生获得4个优胜奖,其中陈祥念老师和李勇老师分别获得《烹饪(中餐)》、《全媒体运营》赛项的优胜奖,动漫与游戏制作专业靳析洋同学、数控技术应用专业梁杰同学分别获得《3D数字游戏艺术》、《CAD机械设计》赛项优胜奖。



我校师生获得4个优胜奖
第三届广西技能大赛由广西壮族自治区人民政府主办,自治区人力资源和社会保障厅、自治区总工会、桂林市人民政府承办,大赛以“聚才展技 能动未来”为主题,共设32个比赛项目,包括21个世赛选拔项目、11个国赛精选项目,共97个代表团(队)880名优秀选手同台竞技。在参赛选手中,不仅有来自企业经验丰富的技能工匠,还有来自各类院校的年轻技能精英。此次比赛,广西玉林农业学校师生积极参与在比赛中脱颖而出,充分展示了师生的技能风采。

陈祥念老师参加《中餐(烹饪)》赛项获得优胜奖

李勇老师参加《全媒体运营》赛项获得优胜奖

动漫与游戏制作专业学生靳析洋参加《3D数字游戏艺术》赛项获得优胜奖
数控技术应用专业学生梁杰参加《CAD机械设计》赛项获得优胜奖
此次通报表扬是对广西玉林农校师生技能水平的极大鼓舞,也是对学校教育教学工作的重要认可,更是对学校教育教学成绩的肯定。未来,广西玉林农业学校将全面贯彻落实习近平总书记提出的“弘扬劳动光荣、技能宝贵、创造伟大的时代风尚”的重要指示精神,积极探索和践行“以赛促教、以赛促学、以赛促建”的教学理念,切实发挥职业技能竞赛辐射带动作用,引导全校师生学习技能、提高技能,培养更多大国工匠、高技能人才,助力国家技能人才培养领域迈向新的高峰。