我校获4项广西职业教育自治区教学成果奖
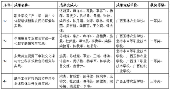
(通讯员 高乾)近日,自治区教育厅下发了《关于公布2017年广西职业教育自治区级教学成果奖获奖成果的通知》(桂教职成【2017】27号),我校喜获4项自治区教学成果奖,其中,一等奖1项,二等奖2项,三等奖1项。
2017年自治区级教学成果奖获奖成果,是广西玉林农业学校教师和教学管理人员多年来重视教学、投入教学、钻研教学、辛勤努力、不懈探索的结果,凝聚了参与项目的所有成员的心血,集中体现了近年来我校在人才培养模式改革、实践教学改革、职业培训改革等方面取得的突出成绩,对于提高我校人才培养质量、助力学校现代化职业教育体系的建设起到重要作用,为全区职业教育教学改革的发展做出了贡献。学校将珍惜荣誉,再接再厉,不断进取,充分发挥教学成果奖的示范作用,鼓励教师学习、借鉴、推广获奖教学成果,进一步推进学校教育改革和教学创新,争取不断取得新的成绩。
附件:《关于公布2017年广西职业教育自治区教学成果奖获奖成果的通知》(桂教职成【2017】27号)
广西玉林农业学校荣获2017年广西高等教育自治区级教学成果奖名单
